对于中国的企业和创业者来说,美国TikTok Shop是一片充满机遇的蓝海。但要顺利启航,必须了解清楚其中的门道——尤其是物流方式和主体资质这两大核心门槛。
模式快速对比
核心区别一览表

扫码领取完整表格,再得专属礼遇:专家1v1诊断、定制化AI营销增长方案 →

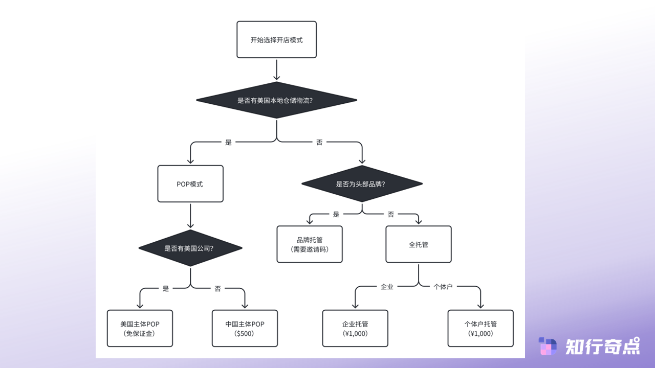
三步法,选择适合自己的模式

第一步:评估自身资源
问题1:您是否有美国本地仓储和物流能力?
-
有 → 考虑 POP模式
- 进入第二步(选择主体类型)
-
没有 → 考虑 托管模式
- 进入第三步(选择托管类型)
第二步:确定POP模式的主体类型
问题2:您有美国注册的公司吗?
-
有美国公司(且最终受益人包含中国人)
- 推荐:POP模式(美国主体)
- 优势: 暂无保证金要求
- 要求: 美国本地手机号、美国公司注册文件
-
只有中国主体(内地或香港)
- 推荐:POP模式(中国主体)
- 优势: 入驻门槛相对较低
- 要求: $500保证金、中国营业执照
特别提醒: 珠宝类目需要提前申请邀请码!
第三步:选择合适的托管模式
问题3:您的供应链和品牌实力如何?
A. 我是头部品牌商家或有独立站运营经验
- 推荐:品牌托管模式
- 特点: 定向邀请制,品牌溢价空间大
- 适合:
- 国内电商平台头部商家
- 拥有独立站的品牌商
- 有跨境电商成熟经验的企业
B. 我有稳定供应链资源
- 推荐:全托管模式
- 特点: 平台负责物流,您专注供货
- 适合:
- 工贸一体商家
- 工厂型供应商
- 贸易公司
- 有内贸转跨境意向的商家
C. 我是小微企业或个体户
- 推荐:全托管(个体工商户)
- 特点: 门槛最低,入驻最简单
- 适合:
- 个体工商户
- 初次尝试跨境电商
- 供货能力有限的小商家
各模式详细解析
1. POP模式(中国主体)
【核心特点】
- 自主运营、本地发货
【适合人群】
- 已在美国建立仓储物流体系
- 有亚马逊FBA或其他美国电商经验
- 希望完全掌控店铺运营
- 能够承担较高运营成本
【注意事项】
- 珠宝类目需要提前申请邀请码
- 必须从美国本地发货
- 需要处理售后和物流问题
2. POP模式(美国主体)
【核心特点】
- 美国公司、本地发货
【适合人群】
- 已注册美国公司(LLC、Corp等)
- 有美国本地团队或合作伙伴
- 希望降低保证金成本
- 长期在美国市场深耕
【注意事项】
- 需要提供美国税号(EIN)相关文件
- 美国主要联系人需要地址证明
- 审核可能更严格,需准备补充材料
3. 全托管模式(企业)
【核心特点】
- 平台托管物流、门槛较低
【适合人群】
- 工贸一体商家:既有工厂又做贸易
- 工厂型商家:有稳定生产能力
- 贸易公司:有优质供应链资源
- 内贸转跨境:想尝试跨境市场的内贸商家
【注意事项】
- 需要证明供应链稳定性
- 平台对产品质量要求较高
- 需要配合平台库存和物流时效要求
4. 全托管模式(个体工商户)
【核心特点】
- 最低门槛、平台托管
入驻建议
- 确保供货能力:虽然门槛低,但需要稳定供货
- 选好品类:选择自己熟悉且有竞争力的产品
- 学习平台规则:提前了解全托管运营要求
- 准备好库存:平台可能要求备货
【注意事项】
- 虽然是个体户,但要展示正规经营场所
- 需要提供工厂或供应商信息
- 要有持续稳定的供货能力
5. 品牌托管模式(企业)
【核心特点】
- 定向邀请制、品牌优先
【适合人群】
- 知名品牌商家:天猫、京东等平台头部店铺
- 独立站运营者:有成熟DTC运营经验
- 跨境品牌商:已在海外市场有一定知名度
- 垂直领域领导者:在细分类目有品牌优势
【注意事项】
- 需要提前联系TikTok Shop运营经理获取邀请码
- 对品牌资质和运营能力有较高要求
- 需要展示过往电商运营成果
6. 品牌托管模式(个体工商户)
【核心特点】
- 定向邀请、个体户可参与
【适合人群】
- 有品牌资源的个体户
- 在其他平台有优秀运营成绩的个体商家
- 有独立站或品牌运营经验的个人创业者
【入驻策略】
- 突出品牌优势:强调品牌故事和差异化
- 展示运营数据:其他平台的优秀业绩
- 主动联系平台:通过官方渠道获取邀请
- 准备完整资料:提高通过率
常见问题解答
Q1: 我在亚马逊有店铺,也有美国FBA仓库,选哪个模式?
答: 推荐 POP模式(中国主体)
理由:
- 充分利用现有美国仓储资源
- 可以复用FBA库存,提高周转
- 自主运营,灵活度高
- $500保证金对有经验的卖家不是问题
提示:
- 注意TikTok Shop与亚马逊的差异
- 重视短视频和直播营销
- 准备好第三方电商经验证明
想知道亚马逊卖家如何玩转TikTok Shop?跨境专家深度诊断,为您定制专属 AI 营销增长方案,实现快速增长!

Q2: 我有工厂,想直接卖货,但没有品牌,选哪个?
答: 推荐 全托管模式(企业)
理由:
- 工厂直供,成本优势明显
- 无需美国仓储投入
- 平台托管物流,专注生产
- 符合”工贸一体”商家定位
优势:
- 利润空间相对较大
- 可以快速测试产品市场反应
- 逐步积累品牌影响力
Q3: 我已经注册了美国LLC公司,但还没有仓库,怎么办?
答: 两个选择
选择1:POP模式(美国主体)+ 寻找海外仓合作
- 利用美国主体优势(免保证金)
- 寻找第三方海外仓服务商
- 适合有长期美国市场规划的商家
选择2:全托管模式
- 暂时不使用美国公司身份
- 用中国主体快速入驻全托管
- 等有了仓储再转POP模式
建议:
- 如果短期内能解决仓储问题,选POP
- 如果暂时无法建立仓储,先选全托管
Q4: 我是个体工商户,可以做品牌托管吗?
答: 可以,但需要满足条件
必须满足(二选一):
- 在其他电商平台是头部商家
- 有独立站或跨境电商成熟经验
且需要:
- 获得TikTok Shop运营经理邀请码
- 展示品牌资质或运营成绩
- 证明持续供货能力
建议:
- 如果暂时达不到品牌托管标准
- 可以先从全托管开始
- 积累成绩后转品牌托管
需要更多帮助?
知行奇点已为上百家跨境卖家提供专属AI营销服务,助力每一位品牌商家的出海梦。扫码获取专属跨境营销增长方案:

也可以留下您的需求,资深专家将与您一对一联系。